论碳排放权交易合规中行政监管的制度优化
王斌
(西南政法大学法学院副教授)
张玲玲
(上海师范大学哲学与法政学院讲师)
[摘 要]
在双碳目标下引导碳交易企业积极主动地开展自我合规,是健全碳排放权交易市场的重要路径,亦是国家行政监管模式发展成功的关键。规制理论为我国碳排放权交易合规中的行政监管提供了规范性启示和有益性借鉴。我国碳排放权交易合规管理的行政监管不断优化的过程,是回应型规制、智慧型规制和后设规制从理论逻辑转化为实践逻辑的过程。目前,我国碳排放权交易合规管理的行政监管存在立法规范相对滞后,风险管理明显不足以及配套机制付之阙如等问题,可从三个方面来推动我国碳排放权交易合规中行政监管的优化:完善协同性“碳合规”法律体系,提升碳排放权交易相关法律位阶,发布碳排放权交易合规管理指引;加强多元性“碳合规”风险管理,事前采取源头预防,事中贯穿风险沟通,事后加大处罚力度;结合我国“碳合规”管理的现状,建立行政执法和解、处罚裁量规则激励和社会声誉型激励等激励性“碳合规”监管机制,力图为实现双碳目标贡献思路与方案。
[关键词]
碳排放权交易;合规管理;行政监管;法律规制
一、问题的提出
党的二十大报告提出要积极稳妥推进碳达峰碳中和,健全碳排放权交易制度。碳排放权交易市场作为新兴市场有着明显区别于传统商品市场的特点:从碳排放权的初始分配而言,该市场不是自发生成而是来自政府的理性建构;从碳排放权的交易转移而言,只需要线上转移电子系统中的代码,不需要线下对碳商品进行跨区域实体交付。可以说,碳市场由国家政策创设,其有效运行依赖于政府监管,风险规避更是离不开行政机关完善的监管机制。碳交易本质上是政府主导下的交易,其关键性要素如交易主体和配额确定等都由政府掌控,该制度天然处于公法和私法相互融合、行政法和公司法相互碰撞的范畴,这对双碳目标的具体践行者(企业)和有力推动者(政府)提出了更高的要求,改进和完善碳排放权交易中合规(以下简称“碳合规”)的行政监管就显得十分必要。然而我国尚未出台针对性的碳合规指引和细则,碳交易企业在建立和完善合规体系方面缺乏有效的指导和监督。譬如,事前如何充分发挥行政监管机关对碳合规管理的引导和建议作用?事中如何加强碳交易企业的自我规制和行政监管之间的互动衔接?事后行政监管机关如何采取适当的行政处罚措施,以督促企业进行碳合规建设,又如何以行政监管激励为手段提高企业的配合度,为企业碳合规管理提供持久的动力?这些都成为需要认真思考的问题。
在我国法学界,有学者从企业合规的性质、基本问题、理论调适、政府介入、研究反思等角度进行了相关研究,亦有学者对碳排放权交易的法律问题、规则体系构建等进行了一定研究,但现有的合规研究并未从碳排放权交易的视野展开学理探讨,更未将碳交易市场的规范与行政监管理论体系的完善结合起来讨论,缺乏公私法互动理念的支持。碳交易企业自我合规管理内部运作机理如何,国家在其中承担何种行政监管责任均未得到深入讨论。据此,本文以双碳目标为背景,借鉴比较法的规制理论,分析我国碳合规管理的行政监管现状,检视其中存在的问题并提出优化建议和对策,为我国实现双碳目标贡献思路与方案。
二、碳排放权交易合规中行政监管的理论支撑
行政监管是企业合规的基础和前提,而如何引导碳交易企业主动地开展自我合规,是行政监管模式发展能否成功的关键。碳排放权交易市场的国家干预性、不确定性、跨部门跨行业性以及专业性,对行政监管提出了更高的要求。越来越多的国家政府利用规制来促进社会和经济利益的实现。规制理论为我国碳合规管理的行政监管提供了启示和借鉴。我国碳合规管理及其行政监管不断优化的过程,是回应型规制、智慧型规制和后设规制从理论逻辑转化为实践逻辑的过程。
1.回应型规制
回应型规制是在传统的“命令与控制”规制模式已无法满足社会需求的情况下应运而生的。回应型规制中,监管机构采用“执法金字塔”进行规制,金字塔的最底层是较为缓和的规劝措施,中间层是逐渐升级的制裁手段,最顶层是最严厉的惩罚性措施(如图 1 所示)。若企业积极主动地自我合规,则监管者从金字塔的底层开始采取执法规制措施。一旦发现企业自我合规没有产生理想的效果,监管者就会升级规制手段,并采取威慑性策略。换言之,监管者首先通过说服、教育等温和性方式进行执法,但当被监管方没有予以合理回应时,监管者就会根据“执法金字塔”逐步升级执法手段。
回应型规制强调监管者不仅要对被监管方的态度做出回应,还要对企业运营框架、规章制度的表现和绩效、监管工具和策略的不同逻辑以及这些要素中的每一个变化进行回应,以做到“真正的回应型规制”。回应型规制贯穿于一系列的行政活动中:甄别企业违规行为,制定并采用相应的政策工具,评估企业合规的成效,量身定制企业合规整改计划。回应型规制理论映射到我国碳合规管理中:行政监管机关要根据碳交易企业的不同行为作出不同等级的回应,并制定适合的执法策略,灵活运用执法金字塔中的各种规制方式,对碳交易企业进行诱导、激励、监督或威慑。通过这种监管者和被监管者之间的反复互动,发现碳交易企业的违规特征,既惩罚严重的违法企业,又鼓励和帮助企业及其员工自愿合规,进而规制碳交易企业的生产和经营活动。

2.智慧型规制
智慧型规制是针对回应型规制的局限性而提出的一种规制方式。它包含“自我规制”和社会规制,利用商业组织和非政府组织,为政府的直接规制寻求替代方式,以提高行政规制的有效性和效率。相较于回应型规制中国家主体的单一工具类别,智慧型规制突出社会化的多元工具,具体表现在两个方面:在时间跨度上,将监管从惩罚性的金字塔中解放出来,并在必要时进行后期思考抑或更重视事前的控制;在规制主体上,由第一方(国家)扩展到第二方(公司)和第三方(行业协会、专家、其他商业或非商业第三方),第二方和第三方作为准监管者都可以实施监管。可见,智慧型规制比回应型规制在监管的基础、执行和形式上更全面。
传统的规制被认为是一个涉及政府和企业的双边过程。智慧型规制认为,应把注意力集中在更广泛的规制影响上,如国际标准组织,贸易伙伴和供应链上的其他群体,商业机构,金融市场;同行间压力和通过行业协会进行的自我规制,内部环境管理系统和企业组织文化,以及其他形式的公民社会。具体到我国碳合规管理中,碳交易企业作为上述第二方规制主体,其积极开展自我合规是智慧型规制的表现。在第一方规制主体(行政机关)进行有效监管的同时,亦需要第二方规制主体(碳交易企业)发挥自我合规的作用,双方形成有效互动,才能共同致力于企业合规管理体系的建设和完善。政府、市场和社会应合作治理,充分调动各方主体资源,共同推进碳排放权交易市场的完善。
3.后设规制
当被规制主体和事项呈现高度复杂性,“规制影响评估”的一致性、公平性以及可问责性将面临巨大的挑战,相较于智慧型规制,后设规制通过设立“代理规制者”,将更多的行政资源集中在对被规制方自我规制的监督与评估上。故而,作为对规制的规制,后设规制在一定程度上减少了行政执法的直接干预,节约了相对有限的行政资源。具言之,后设规制不再是由政府直接监督企业的合规状况,而是鼓励行业内部建立内控机制和管理制度,由监管者审核其内部制度以及履行情况。后设规制不是教条主义的规制,而是通过法律激发企业内部的自我组织模式,鼓励企业对其内控绩效进行自我批判性反思。监管机构通过企业的内控评估和报告,来确认其行政监管目标是否实现。在后设规制下,行政机关的主要职责转变为“远距离规制”,依靠组织本身建立适当的系统和监督机制,但仍然采取必要的行动来确保这些机制有效地运作。行政机关要求企业证明其系统在合规实践中发挥具体的作用,同时审查企业的风险管理措施,并判断是否“有领导、员工、系统和程序”来履行其规制义务。
后设规制的出现替代了传统上被规制方必须在规定的条框内采取限定措施的行政模式。基于规则的行政模式应对复杂的组织和事务时往往捉襟见肘,鼓励被规制方通过自身的专业技能和知识,在国家和第三方的监督下自我规制,更富有成效。于此,鼓励和促进被规制方基于“反思性”设计其自我规制的过程,并“对这些过程进行自我评价”。将其应用到碳合规管理中,多方主体责任需要重新分配,在充分激励碳交易企业构建自我合规体系并积极展开合规内控的同时,对碳交易企业的自我合规进行后设规制,如运用多种合规激励措施和评估体系,实现公法规范与私法规范的衔接和协调。
三、碳排放权交易合规中行政监管的现状检视
1.立法规范相对滞后
一方面,碳排放权交易相关法律的位阶级别不高。我国已经初步形成了由行政法规、部门规章、部门规范性文件、部门工作文件以及地方性法规、地方政府规章、地方规范性文件和地方工作文件等构成的,具有中国特色的碳排放权交易法律政策体系(以下简称“碳法律体系”)。但该碳法律体系具有明显的“政策先行,立法滞后”特征,法律位阶级别不高。2024 年1月5日国务院常务会议审议通过的《碳排放权交易管理暂行条例》位阶是行政法规,《碳排放权交易管理办法》(以下简称“《管理办法》”)为部门规章,对于权利、义务和罚则的设定权有限。其他位阶较低的各类规定散见于各省市的地方性法规、地方政府规章和地方规范性文件中,缺乏统一性和协同性,导致碳排放监管主体不统一,监管标准不同,信息公开和公众参与程度不够等问题。中央层面尚未出台与碳排放权交易直接相关的法律,因此,国家层面的碳排放权交易法律应成为未来关注的焦点。
另一方面,碳排放权交易专项合规指引缺位。我国碳排放权交易专项合规管理的重要依据应是与碳排放权交易相关的合规指引。目前,我国专项合规指引的发布范围局限在证券、金融、反垄断和出口管制等少数行政监管领域,而碳排放权交易领域的专项合规指引尚未出台。综合性合规指引提供的是企业合规的大致框架、重点方向和基本原则,过于笼统抽象,没有提供碳合规管理体系的具体操作标准,无法指导和监督碳交易企业建立碳合规管理体系。
2.风险管理明显不足
合规风险是企业合规管理的核心,企业合规管理围绕合规风险而展开。合规风险和传统意义上的法律风险大有区别,前者属狭义范畴,主要包括行政处罚、刑事责任追究以及其带来的声誉和商业机会损失;后者属广义范畴,企业违反任何法律法规可能带来的不利影响均为法律风险。有学者将合规风险分为两种:行政处罚风险和刑事责任风险。相应地,具体到我国碳排放权交易企业的合规风险,也应包含行政处罚风险和刑事责任风险,但刑事合规不是本文要讨论的内容,这里只探讨行政监管机关介入合规所产生的行政合规风险。
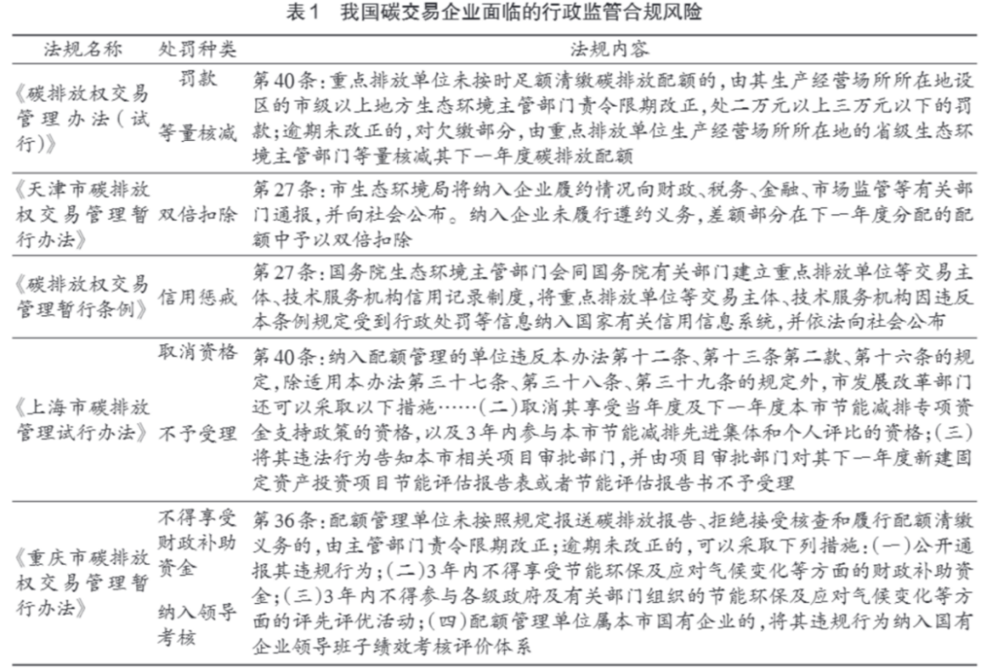
我国碳交易企业面临的行政监管合规风险主要有三种:第一种是经济处罚,譬如罚款、等量核减、双倍扣除、不得享受财政补助资金等,这是针对碳违规的主要处罚方式;第二种是名誉处罚,譬如信用惩戒等;第三种是行为处罚,譬如取消资格、不予受理、纳入领导考核等(如表1所示)。

在碳合规的风险管理上,主要存在三个方面的不足:首先,从处罚时间维度而言,这些行政处罚大多是事后处理,体现了一定的回应型规制特征,缺乏事前预防和事中应对措施,即智慧型规制相对不足。其次,从处罚金额维度而言,中央层面的《管理办法》和我国七个试点省市的违规惩罚力度都不大,如上海对企业违规行为的最高罚款不超过 10 万元,天津则没有规定处罚机制,这种不痛不痒的罚责设计无法有效约束违规行为,甚至造成可预测违规成本过低而鼓励违规,给整个碳市场体系运行带来巨大隐患。资金雄厚的企业将所受处罚作为一种投资,而这一投资的结果往往是收益大于支出。最后,从处罚弹性维度而言,罚款数额设定简单,区分度和弹性不足。譬如《管理办法》第 39条独用处罚数额的方式,虽然简洁便于执法,但这类简单化的条款无法针对不同情况做出差异处理。当前,碳交易实践已暴露诸多弊端,各试点区域的遵约率较低,甚至某些省市不得不延期考核,这并非立法初衷。
3.配套机制付之阙如
在我国的行政监管领域,通过合规激励机制吸引企业建立或完善合规计划,属于一项刚开始的改革,合规激励机制、企业自我规制和行政监管之间的互动机制还不太成熟,即后设规制缺乏。尽管已经出现合规激励机制的雏形,一些违规企业借助合规抗辩得到宽大处理,然而其适用范围狭小,发挥的激励作用甚微。这种激励萌芽机制带有明显的局限性、试验性和探索性,远远没有发展成一种普遍化的行政监管激励机制。在碳排放权交易合规领域,行政处罚种类虽多,却未涉及在合规建设完备的情况下从轻或减轻处罚的情形。没有充分的合规激励机制,导致合规不能为企业带来直观的价值,碳交易企业建立和完善合规计划没有积极性,这使合规流于形式和表面,无法在实际上发挥预防、识别和应对合规风险的作用。
四、碳排放权交易合规中行政监管的制度优化
1.完善协同性“碳合规”法律体系
第一,提升碳排放权交易相关法律位阶。我国在碳法律体系的完善方面,不仅应充分运用已有的法律法规来解决同类的法律问题,而且要制定新的立法来及时应对全新的法律问题。虽然《碳排放权交易管理暂行条例》《碳排放权交易管理办法》和关于碳排放权交易、登记、结算的三部管理规则为实现双碳目标提供了规范依据和操作指南,但只是权宜之计,未来应以前述规定为基础制定《碳排放权交易法》,转化国际规定的同时规范国内立法,在碳交易规范体系、基本原则、具体方式、责任承担等方面进行扩展与完善,综合协调各种与碳排放权交易相关的政策以避免其相互交叉导致的政策效率低下等风险,建立严格的监管制度以确保碳市场的成功。
第二,发布碳排放权交易合规管理指引。未来,监管部门应将专项合规立法作为一大重点工作,针对碳交易企业普遍存在的合规风险和管理漏洞,制定具有强制力的碳排放权交易企业合规指引,建立碳交易领域的专项合规标准并定期更新。该专项合规指引应着眼于企业相关合规风险的有效防控,运用回应型规制、智慧型规制和后设规制,确保合规计划的有效实施。通过发布碳排放权交易合规指引,引导企业“将规范嵌入行为”,设定碳排放权交易企业合规的风险识别、风险评估和风险防控机制,指导企业建立一套行之有效的合规管理运行和合规管理保障机制。
2.加强多元性“碳合规”风险管理
充分借鉴智慧型规制理论内容,将风险管理的时间跨度拉长,从事前、事中和事后三个层面做好碳合规的风险管理。
第一,事前采取源头预防。要成功地遏制碳交易企业违法,就应对违法进行源头治理,树立“风险为本”的监管原则,以风险为导向,采取预防性的治理措施。注重风险防控的监管被称为“预防性监管方式”,其更关注风险而非规则,要求监管者首先识别需要管理的风险,而不是去执行规则。监管机构通常监管压力过大,不可能在每个时间点对每个公司执行每一条规则,故而必须做出选择,而基于风险的框架既明确了选择的事实,又提供了一个可以进行选择的分析框架。因此,行政监管机关应在碳交易违规的风险重点领域进行事前源头预防,促进企业的碳合规管理。
第二,事中贯穿风险沟通。风险政策分为三个连续的阶段:评估、管理和审查,都与风险沟通机制有关。第一阶段,风险评估包括对已确定危害性事件的概率和后果进行预测。预测包括对风险的可能性及其经济、环境和社会影响进行科学评估。通常来说,在用于确定政策问题的性质和评估监管解决方案的有效性时,风险评估应当包括效益成本分析和监管影响评估分析。第二阶段,风险管理旨在设计和实施补救行动措施,考虑潜在的风险处理方法和选择最合适的方法来应对风险。第三阶段,风险审查是风险管理政策的重要组成部分。有效的风险治理要求决策过程必须透明,可以根据新的信息进行修订,且对政策解决方案的有效性进行事后评估,是政府形成适应性管理的必要条件。风险的沟通机制是整个风险政策周期的基础。沟通有助于确定风险的性质和程度,在进行风险权衡时告知公众风险的规模,并建立对拟议对策和管理的社会信任。《管理办法》第33条已经提到碳交易企业应当建立风险管理机制并制定风险管理预案,后续具体操作细化过程应贯穿风险沟通机制(如图 2所示)。做好三个阶段的风险评估、风险管理和风险审查,对于风险程度较高的事项,规范密度可以相应增大;对风险低的事项可以放弃事前许可而实施自我规制,风险中度的则两者并用。
第三,事后加大处罚力度。监管者要根据被监管者的合作与否,在回应型规制监管体系的金字塔中上下移动,但是沿着金字塔往上走并非易事,因为使用更具惩罚性的制裁会损害监管者和被监管者之间的关系。在金字塔顶端要进行更具惩罚性的制裁,会阻碍金字塔底部的“自愿”合规。因此,应认真对待惩罚性措施,罚款数额的设定既要符合“违法成本大大高于守法成本”“罚款应比违法所得高”的理念,又要体现多元性与区分性。譬如,可以通过区分危害后果的方式设置不同数额和档次的罚款额度,予以“独用、并用、选用、复用”等细化规定,实现对违法行为进行全方位、区分性的规制效果。在罚款数额的设定方面,可参考北京与深圳的做法,直接与碳价挂钩,对未履约主体处以市场均价的倍数罚款,具体的倍数设定还需要精密设计。在责任不可免除的设定方面,坚持《管理办法》中对下一年度排放配额分配时的核减规定,并可以参照湖北与福建的做法,将“等量核减”变为“双倍扣除”,以更好地激励企业完成当年的配额清缴任务。罚款并非唯一的最优法律制裁力量,但能对企业产生直接的威慑力。责任机制的设定要考虑对企业的威慑性和激励性并存,采用适度处罚的方式,合理适用回应型规制和后设规制,既不能过于打击企业的参与积极性,又要恰当地增加处罚深度以及广度。
3.建立激励性“碳合规”监管机制
行政监管作为元监管并不直接作用于企业员工,需要形塑企业的合规管理之手来促使员工合法合规开展生产经营活动。后设规制理论强调利用各种间接的正面或负面激励措施,以充分影响行为人的动机,所以必须解决好制度设计问题,主动尝试提供激励,促进企业自我合规。结合我国碳合规管理的现状,可尝试建立行政执法和解、处罚裁量规则激励和社会声誉型激励等激励性碳合规监管机制,以完善企业碳合规管理。
第一,行政执法和解制度。在利用行政和解激励企业进行碳合规管理方面,美国的行政和解制度值得借鉴。1980年的《综合环境处理、赔偿与责任法案》以及1986年的修正案共同形成了美国行政机关环境执法和解制度,也为其他单行法的行政执法和解奠定了制度框架。在行政规则制定方面,美国国会在 1990 年通过的《协商立法法》(Negotiated Rule-making Act)鼓励行政机关通过协商、谈判等途径制定规章;而在行政裁决方面,1996年美国国会正式通过《行政争议解决法案》,授予美国行政机关执法和解的权力,旨在促使联邦政府机关运用调解、协商等非诉讼手段解决争议。在建立了行政监管合规机制的国家,对于已经建立合规管理体系的违法企业,监管部门可以与其达成行政和解协议,违法企业可以因此减轻或者免除行政处罚。而对于签署行政和解协议的违规企业,监管部门还可以设置考验期,督促其在配合调查和自我披露的前提下,采取进一步改进合规计划的措施。在考验期结束后,企业如果满足和解协议所要求的改进合规计划方案,监管部门就可以不再对其采取进一步的行政执法行动。通常行政机关给予当事人和解的机会,一旦采纳了当事人提出的和解方案,该方案将成为行政裁决。此外,该和解协议只受到有限的司法审查,法院仅从合法、合理以及公共利益等角度出发,对和解方案进行审查。行政和解以和解换取宽大的行政处罚,在所有以企业为对象的行政执法中,只要有合规的空间,就可以与其签订和解协议。将行政和解引入我国碳合规管理行政监管领域,可以改变单一低效的行政处罚方式,最大限度激励碳交易企业建立有效的合规计划。
第二,处罚裁量规则激励制度。处罚裁量规则激励主要是指将企业的合规建设情况纳入对企业违法处罚的裁量因素,对有效开展合规建设的企业可以从轻或减轻处罚。美国在该制度的运行上已较为成熟。在美国企业合规发展史上,1991年联邦量刑委员会颁布的《机构量刑指南》是一个标志性的法规,旨在统一违反联邦法律的涉罪商业组织的量刑标准。其强调涉罪企业将面临高额罚款,但对于采取了合规计划来发现、预防刑事犯罪的企业,可以相应地减轻处罚;通过建立合规计划的制度设计激励企业增加合规管理措施方面的投入。在环保法领域,美国环保署自1995年起推行《企业环境审计政策》,该政策规定了企业有效合规管理计划需满足的9个条件,满足所有条件的企业出现违规行为时,环保署免除对其加重处罚部分;能满足除第1条“系统发现违法”外所有条件的企业,可减轻 75%的加重处罚额度。处罚裁量规则激励制度的核心法理依据是:基于企业与雇员间的雇佣关系,企业须预防雇员违法并尽到合理管理义务。企业如果进行了有效的管理,那么就应当视为尽到相关义务。若雇员仍然发生违法行为且企业须为此担责时,则可免除企业责任构成中的管理责任部分,企业因违法获得的收益仍须剥夺,因违法造成的法益损害仍须补偿。这项激励政策为多国所采用,我国在碳合规管理中亦可适当适用,以充分激发碳交易企业开展自我合规。
第三,社会声誉型激励制度。企业既是经济人亦是社会人。企业作为社会人必然追求其他社会成员对自己的正面评价,即社会声誉。良好的社会声誉可以让企业获得社会信任,使其产品拥有更高的价格,进而赚取更多的利润,可谓企业的无形资产。企业的社会声誉信息能够直接映射企业合规的潜在风险与经营状态,并促进社会交易稳定性的预期。英国碳交易中设立的信用制度属于社会声誉激励,企业可借由其所获得的信用来抵消活动中所消耗的容量。我国《碳排放权交易管理暂行条例》第27条已经建立了负面的信用惩戒制度,正面的声誉激励制度也亟待建立,以激发企业碳合规管理动力,使企业愿意进行真实有效的合规建设。政府应帮助合规管理建设良好的企业获得应有的社会评价,以激发企业主动开展合规建设,并加强对企业合规管理的公开评定工作。主管行政机关可就其重点管辖事项开展碳合规管理评级,如由行业主管行政机关开展碳合规管理评级;国家市场监督管理总局充分利用国家企业信用信息公示系统,增设企业碳合规管理信息专栏,定期公布碳合规管理优秀企业名单。总之,运用这一推介型激励机制,政府针对企业追求肯定性公共舆论,通过对企业碳合规管理成绩的认可、评级、奖励、宣传等方式,提升公众对诚信守法企业的市场信赖,激发碳交易企业追求社会声誉的动力。
五、结语
碳排放权交易合规是一场深刻而广泛的公司治理和政府监管革命,涉及多个法律领域,我国立法机关和监管机关应予以高度重视,健全相关法律体系和行政监管制度,加速立法进程和制度创新,改变传统规制模式行政过度主导的弊端,改变企业守法激励不足与监管威慑过度等现象。向合作型规制方向发展,从理念和制度上实现多元共治,为碳排放权交易创造良好的法律和制度环境。