China Behavioral Law Society Development Network

中国行为法学会事业发展网
  • 中国行为法学会第六届四次理事会在京召开
  • 沉痛悼念马宝善同志
  • 中国行为法学会医疗健康法治研究专业委员会战略合作研讨会在京召开
  • 学会动态 | 第二届“澜沧江—湄公河次区域”国际法治论坛在云南警官学院举行
  • [完整版|图文]《中国法治实施报告(2022)》隆重发布
  • 《企业商事刑事风险防范指引丛书》 启动交流会在京召开
  • 中国行为法学会侦查学专业委员会第十四届全国侦查学术研讨会暨第七届现代侦查技战法论坛在浙江绍兴召开
  • 《民营经济促进法(草案)》征求意见座谈会在长沙举行
  • 为人民抒怀、为时代放歌 《人民就是江山》——大型公益原创歌曲交响 音乐会在京举办

   时政要闻

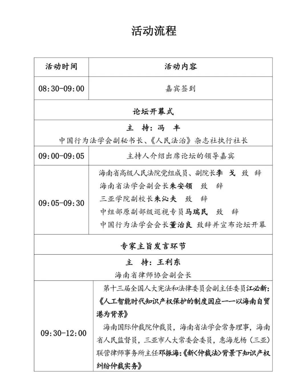
“第四届海南自贸港廉政法治论坛”预通知

来源:中国行为法学会公众号 | 作者:管理员 | 发布时间 :2025-12-26 15:11:32 | 161 次浏览: | 🔊 点击朗读正文 ❚❚ | 分享到:


图片
图片
图片
图片
图片


来源:中国行为法学会廉政研究委员会

监制:耿新生

审核:杜   帅

责编:王一涵


   通知公告

  • 暂无相关记录!
【编辑:杨昊一